FAQ
Each assignment will have an FAQ linked at the top. You can also access it by adding “/faq” to the end of the URL. The FAQ for Lab 16 is located here.
Before You Begin
As usual, pull the files from the skeleton.
Introduction
We have already seen a few implementations of the Set ADT, and in this lab we will see a slightly different approach to this ADT. Today we will learn about disjoint sets, which we can use next week to implement some minimum spanning tree algorithms.
Disjoint Sets
Suppose we have a collection of companies that have gone under mergers or acquisitions. We want to develop a data structure that allows us to determine if any two companies are in the same conglomerate (group). For example, if company X and company Y were originally independent, but then Y acquired X, we want to be able to represent this new connection in our data structure. How would we do this? One way we can do this is by using the disjoint sets data structure.
The disjoint sets data structure represents a collection of sets that are disjoint, meaning that any item in this data structure is found in no more than
one set. When discussing this data structure, we often limit ourselves to two
operations, union and find, which is also why this data structure is
sometimes called the union-find data structure. We will be using the two names
interchangeably for the remainder of this lab.
The union operation will combine two sets into one set. The find operation
will take in an item, and tell us which set that item belongs to. With this
data structure, we will be able to keep track of the acquisitions and mergers
that occur!
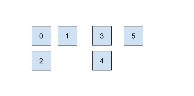
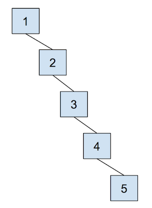
Let’s run through an example of how we can represent our problem using disjoint sets with the following companies:

To start off, each company is in its own set with only itself. A call to
find(X) will return \(X\) (and similarly for all the other companies). If
\(Y\) acquired \(X\), we will make a call to union(X, Y) (or union(Y, X); order won’t matter for our final implementation) to represent that
the two companies should now be linked. As a result, a call to find(X) will
now return \(Y\) (assuming \(Y\) acquired \(X\) as mentioned above), showing that \(X\) is now in the set represented by \(Y\). The unioned
result is shown below.

For the rest of the lab, we will work with non-negative integers as the items in our disjoint sets. If you wanted to have a disjoint set of something that did not correspond to a set of integers, you could generalize this data structure by maintaining some sort of mapping between whatever the objects are and the set of integers contained within the disjoint set data structure.
In this lab, we will talk about four different implementations for disjoint sets, namely Quick Find, Quick Union, Weighted Quick Union, and Weighted Quick Union with Path Compression. You will be implementing the last one in
UnionFind.java, and that will be your deliverable for this lab. To read about each of these implementations, press “Click to expand:”.
Quick Find
Click to expand:
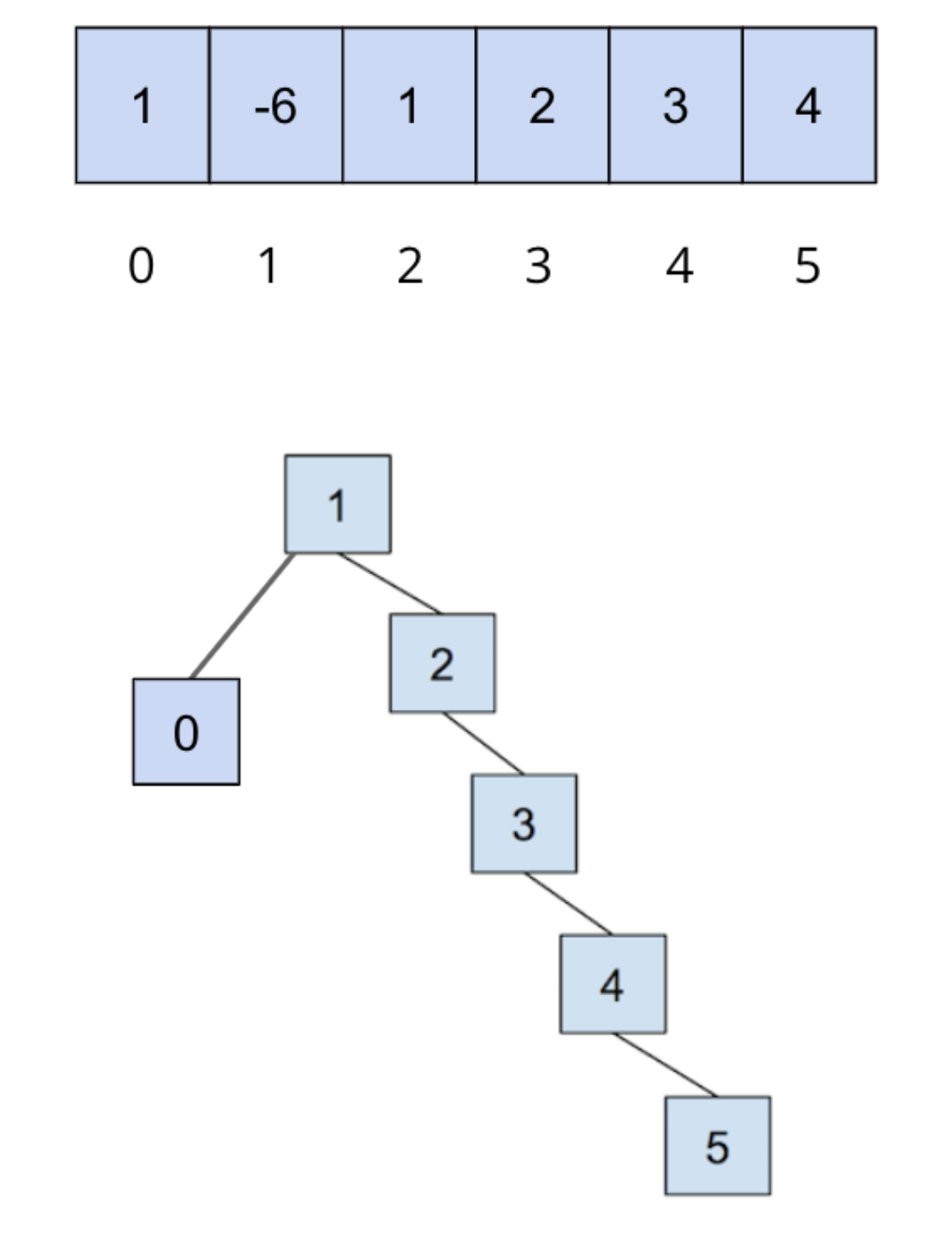
Lets begin our first attempt to implement the union-find structure: we’ll call this one the quick find. In order to implement disjoint sets, we need know to which set each item belongs to. Quick find’s backing data structure is an array that details just that.
For quick find:
- In our array, the index will represent the item (hence using non-negative integers as our items) and the value at that index will represent which set that item belongs to.
The way we will represent our sets is with an “representative element”. In our analogy with the conglomerates, this might be the company that is acquiring all the other companies; you can think of it as the parent company. Based on this implementation, if the \(N^{\text{th}}\) item in our array is in a set represented by the \(M^{\text{th}}\) item, then the value at index \(N\) will be \(M\).
For example, if our set looked like this,

then we could represent the connections like this:

Here, we will be choosing the smallest number of the set to represent the face of the set, which is why the set numbers are 0, 3, and 5. By looking at the second image, which shows the underlying array, we can see that indices 0, 1, and 2 all have a value of 0. This directly corresponds to saying items 0, 1, and 2 are all in the same set, which has a representative element 0!
This approach uses the quick-find algorithm, prioritizing the runtime of the find operation but making the union operations slow. How slow is the find operation in the worst case, and how slow is the union operation in the worst case?
Click to reveal answers:
- Worst-case runtime for quick-find data structure’s
findwith N items: \(\Theta(1)\). We can directly index into the array to look up what value an index corresponds to. - Worst-case runtime for quick-find data structure’s
unionwith N items: \(\Theta(N)\). We need to loop through all array elements to update the necessary values. As an example, consider unioning \(N-1\) elements with the remaining \(1\) element.
Quick Union
Click to expand:
Quick find prioritized making the find operation fast, but supposed we prioritize making the union operation fast instead. Quick union does this by representing each set as a tree, as opposed to what we did above.
This tree will have the following qualities:
- The nodes will be the items in our set
- Each node only needs a reference to its parent, rather than a direct reference to the face of the set
- The top of each tree (i.e. the root) will be the face of the set it represents.
Now, if we were to union two sets represented by items \(X\) and \(Y\), we wouldn’t have to scan the whole array to change the parent of every single item in \(X\)’s set to be \(Y\). Instead, we could just change \(X\)’s parent to \(Y\), and be done!
In the example from the beginning of lab, \(Y\) would be the face of the set represented by \(X\) and \(Y\), so \(Y\) would be the root of the tree containing \(X\) and \(Y\):
How do we modify our data structure from quick find to make this quick union? We will just need to replace the set references with parent references!
For quick union:
- The indices of the array will still correspond to the item itself, but we will put the parent references inside the array instead of direct set references.
- If an item does not have a parent, that means this item is the face of the set (i.e. the root of the tree) and we will instead put the value \(-x\) inside the array, where \(x\) is the size of the tree (total number of nodes). We make this value negative to distinguish the size from parent references. Now, if the value at a given index is less than 0, we know that the index corresponds to the root of a set. If the value is greater than 0, then that value is the parent of the current item!
When we union(u, v), we will find the set that each of the values u and v belong to (the roots of their respective trees), and make one the child of the other (depending on tie-breaking scheme). If u and v are both the face of their respective sets (i.e. the roots of their own tree), union(u, v) is a fast \(\Theta(1)\) operation because we just need to make the root of one set connect to the root of the other set!
Let’s go through an example of this quick union data structure. The array representation of the data structure is shown first, followed by the abstract tree representation of the data structure.
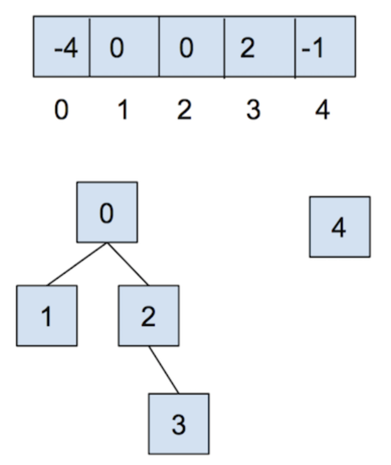
- Initially, each item is in its own set, so we will initialize all of the
elements in the array to
-1.

- After we call
union(0,1)andunion(2,3), our array and our abstract representation look as below:

- After calling
union(0,2), they look like:

We see that quick union can make the union method faster; however, the cost is that find can now be slow. In order to
find which set an item is in, we must jump through all the parent references and
travel to the root of the tree, which is \(\Theta(N)\) in the worst case. Here’s
an example of a tree that would lead to the worst case runtime, which we again
refer to as spindly:

In addition, union-ing two leaves could lead to the same worst case runtime as
find, because we would have to first find the parents of each of the leaves before completing union operation. We will now expore some
optimizations to make this runtime faster.
Weighted Quick Union
Click to expand:
The first optimization that we will do for our quick union data structure is
called “union by size”. This will be done in order to keep the trees as shallow
as possible (i.e. have smaller height) and avoid the spindly trees that result in the worst-case runtimes.
When we union two trees, we will make the smaller tree (the tree with less
nodes) a subtree of the larger
one, breaking ties arbitrarily. We call this weighted quick union.
Because we are now using “union by size”, the maximum depth of any item will be in \(O(\log N)\), where \(N\) is the number of items stored in the data structure. This is a great improvement over the linear time runtime of the unoptimized quick union. Check the textbook for a more detailed look on why.
See the following visual for some intuition on how this works:

Example
Let’s go over a example of what this all looks like for weighted quick union. When we initially create our disjoint set, each item is in its own set, so we will initialize all of the elements in the array to \(-1\). For this representation, we want to track our size in the array, so we store the weight of a set at its root as the negated weight (-weight) (to also distinguish between a parent and the weight of the set).
The tie-breaking scheme in this example is that the smallest element becomes the root - note that this isn’t always the case depending on the implementation.

After we call union(0,1) and union(2,3), our array and our abstract representation will end up as below:

Notice that for above, the values stored at 0 and 2 are \(-2\), as the roots of the respective set are storing their (negated) size. Now let’s call union(0,2). It’ll look like this:
For the sake of an example, let’s say we have another disjoint set, in the current state shown below (we are using the same tie-breaking scheme above):

If we were to connect the two larger sets, through union(7, 2), we would get the following:

In this case, we connect the roots of the sets that 7 and 2 belong to respectively, with the smaller set’s root becoming the child of the larger set’s root. With weighted quick union, we update two values in the array:
- the smaller root’s parent becomes the root of the larger set
- the larger root’s value is updated accordingly with a new size
Weighted Quick Union with Path Compression
Click to expand:
Even though we have made a speedup by using a weighted quick union data
structure, there is still yet another optimization that we can do! What would happen if we had a tall tree and called find repeatedly on the deepest leaf? With our weighted quick union implementation, each time we would have to traverse the tree from the leaf to the root.
A clever optimization is to move the leaf up the tree so it becomes a direct child of the root. That way, the next time you call find on that leaf, it will run much more quickly. An even more clever idea is that we could do the same thing to every node that is on the path from that leaf to the root, connecting each node to the root as we traverse up the tree. This optimization is called path compression. Once you find an item, path compression will make finding it (and all the nodes on the path to the root) in the future faster.
The runtime for any combination of \(f\) find and \(u\) union operations
takes \(\Theta(u + f \alpha(f+u,u))\) time, where \(\alpha\) is an extremely
slowly-growing function called the inverse Ackermann function. And by
“extremely slowly-growing”, we mean it grows so slowly that for any practical
input that you will ever use, the inverse Ackermann function will never be
larger than 4. That means for any practical purpose, a weighted quick union data
structure with path compression has find operations that take constant time on
average!
- It is important to note that even though this operation can be considered constant time for all practically sized inputs, we should not describe this whole data structure as constant time. We could say something like, it will be constant for all inputs smaller than some incredibly large size. Without that qualification we should still describe it by using the inverse Ackermann function.
An example of this is shown below, where we start out with the following
This is only an example to demonstrate what path compression does. Note that you can’t get this structure (the first image, directly below) with a weighted quick union.

After we call on find(5), all of the nodes we traversed to get to the root are updated so that they now connect directly to the root:

You can visit this link here to play around with disjoint sets.
Exercise: UnionFind
We will now implement our own disjoint sets data structure. When you open up
UnionFind.java, you’ll see that some skeleton code has been provided for you - you’ll have to fill in the implementation for the following methods:
UnionFind(int N): This is the constructor. It creates aUnionFinddata structure that holds N items.int sizeOf(int v): Returns the size of the set thatvbelongs to.int parent(int v): Returns the parent ofv.boolean connected(int v1, int v2): Returnstrueif the two vertices are connected. Consider using thefindmethod.int find(int v): Returns the root of the set thatvbelongs to.void union(int v1, int v2): Connectsv1andv2together.
Read the documentation to get an understanding of what methods need to be filled
out. Remember to implement both optimizations discussed above, so a weighted quick union with path compression, and take note of
the tie-breaking scheme that is described in the comments of some of the
methods. This scheme is done for autograding purposes and is chosen arbitrarily.
In addition, remember to ensure that the inputs to your functions are within bounds, and should otherwise throw an IllegalArgumentException.
We recommend that you start with implementing the constructor and taking a look at
findbefore the rest of the other methods.
Things to note for this lab:
- We will work with non-negative integers as the items in our disjoint sets.
- You’ll want to implement the following tie-breaking scheme: if the sizes of the sets are equal, tie break by connecting
v1’s root tov2’s root.- You should also correctly handle faulty inputs; e.g if invalid vertices are passed into the functions, throw an
IllegalArgumentException.
Complete the methods in
UnionFind.java. You’ll want to usefindinunion.
Testing
For this lab, we have provided all the tests locally in UnionFindTest.java (yay!) to help you debug.
Discussion: UnionFind
Our UnionFind uses only non-negative values as the items in our set.
How can we use the data structure that we created above to keep track of different values, such as all integers or companies undergoing mergers and acquisitions? Discuss with a partner.
Recap
The ultimate goal of this lab was to develop a data type that support the following operations on \(N\) objects:
union(int p, int q)(sometimes calledconnect)connected(int p, int q)(sometimes calledisConnected)
We do not care about finding the actual path between p and q; we care
only about their connectedness. A third operation we can support is very
closely related to connected:
find(int p): Thefindmethod is defined so thatfind(p) == find(q)if and only ifconnected(p, q).
Below are summaries of the four implementations of disjoint sets we covered in this lab. Click on each line to expand the corresponding summary.
Quick Find
This is the most natural solution, where each object is given an explicit
number. Uses an array id of length \(N\), where id[i] is the set number of object i (which is returned by find(i)). To connect two objects p and
q, we change the value of every object in p’s bucket to be q’s number (or vice versa).
union: May require many changes toid. Takes \(\Theta(N)\) time, as the algorithm must iterate over the entire array.connected(andfind): Takes \(\Theta(1)\) time.
Quick Union
An alternate approach is to change the meaning of our id array. In this
strategy, each set is represented as a tree, where id[i] is the parent of object i. The find method climbs the ladder of parents until it reaches the root (an object whose value in the array is -1). To union p and q, we set the root of p to point to the root of q.
union: Requires only one change toid, but also requires finding the root (worst case \(\Theta(N)\) time).connected(andfind): Requires finding the root (worst case \(\Theta(N)\) time).
Weighted Quick Union
Rather than union(p, q) making the root of p point to the root of q,
we instead make the root of the smaller tree point to the root of the larger tree (arbitrary tie-breaking unless specified). The tree’s size is the number of nodes, not the height of the tree. This added condition to union results in tree heights of \(\log N\).
union: Requires only one change toid, but also requires finding the root (worst case \(\log N\) time).connected(andfind): Requires finding the root (worst case \(\log N\) time).
Weighted Quick Union with Path Compression
This implementation is like Weighted Quick Union, except with one optimization:
- Every time
findis called on a node $x$, every node along the path (from root to $x$) gets their parent changed to the root. This results in nearly flat trees. Making \(M\) calls to union and find with \(N\) objects results in no more than \(O(M \log^* N)\) array accesses (see the inverse Ackermann function mentioned above), not counting the creation of the arrays. For any reasonable values of \(N\) in this universe that we inhabit, \(\log^* N\) is at most 4.
Deliverables
To receive credit for this lab:
- Implement the methods in
UnionFind.java.